L’une des missions de l’Autorité de régulation des transports (anciennement Arafer) consiste à régler les différends qui peuvent apparaître à l’occasion de l’exercice du droit d’accès au réseau ferroviaire et aux gares routières.
Ces litiges peuvent intervenir entre entreprises ferroviaires, autorités organisatrices et gestionnaires d’infrastructures (RDD ferroviaire), entre entreprises de transport par autocar et gestionnaires de gares routières (RDD gares routières).
RDD Ferroviaire : qui peut saisir l’Autorité de régulation des transports ?
Le code des transports (article L. 1263-2) dispose que tout candidat, tout gestionnaire d’infrastructure ou tout exploitant d’installation de service peut saisir l’Autorité dès lors qu’il s’estime victime d’un traitement inéquitable, d’une discrimination ou de tout autre préjudice liés à l’accès au réseau ferroviaire.
Sur quels différends ?
Le différend peut notamment porter sur :
- le contenu du document de référence du réseau (DRR),
- la procédure de répartition des capacités d’infrastructures ferroviaires et des décisions afférentes,
- les conditions particulières qui sont faites au requérant,
- l’exercice du droit d’accès au réseau et la mise en œuvre des redevances d’infrastructure à acquitter pour l’utilisation du réseau en application du système de tarification ferroviaire,
- la surveillance exercée en matière de sécurité ferroviaire,
- l’exercice du droit d’accès aux installations de service, y compris la fourniture et la mise en œuvre de la tarification des services de base fournis dans ces installations et des prestations complémentaires ou connexes,
- l’exécution des accords-cadres mentionnés aux articles L. 2122-6 et L. 2122-7 du code des transports ainsi que des contrats d’utilisation de l’infrastructure,
- la création de services intérieurs de transport de voyageurs effectués lors d’un service international de transport de voyageurs (cabotage ferroviaire).
Gares routières : qui peut saisir l’Autorité de régulation des transports ?
Le code des transports (article L. 1263-3) dispose que toute entreprise de transport public routier de personnes, tout exploitant d’un aménagement relevant de l’article L. 3114-1 ou tout fournisseur de services à destination des entreprises de transport public routier dans ces aménagements peut saisir l’Autorité de régulation des transports d’un différend dès lors qu’il s’estime victime d’un traitement inéquitable, d’une discrimination ou de tout autre préjudice liés aux règles et conditions d’accès.
Selon quelles modalités ?
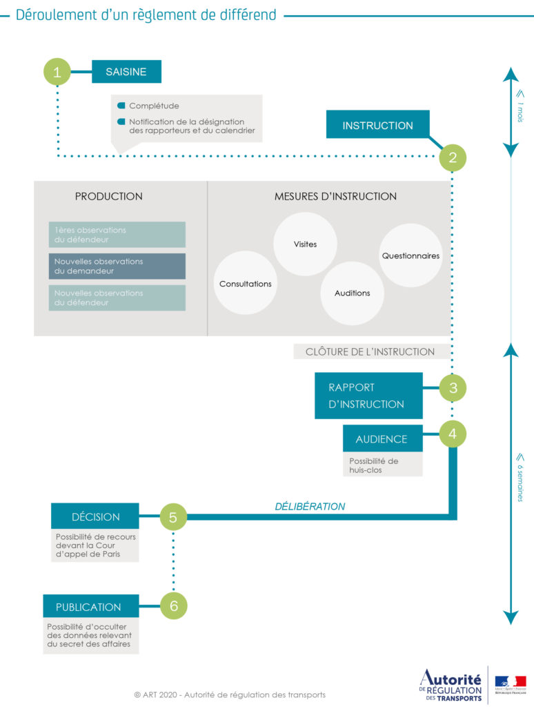
Le ministère d’avocat n’est pas obligatoire devant l’Autorité mais reste conseillé. Le règlement intérieur de l’Autorité détaille les différentes étapes de la procédure présentées sur le schéma ci-dessous. Elle suit des règles strictes, fixées par la loi et le règlement intérieur du collège de l’Autorité. La procédure est contradictoire.
Dans quels délais l’Autorité de régulation des transports statue-t-elle ?
L’Autorité engage l’instruction de chaque demande dans un délai d’un mois à compter de sa réception. Elle se prononce dans un délai de six semaines à compter de la réception de l’ensemble des informations utiles à l’instruction de la demande.
Sa décision est notifiée aux parties qui peuvent la contester en formant un recours en annulation ou en réformation devant la Cour d’appel de Paris dans un délai d’un mois.
