La procédure de sanction est prévue aux articles L. 1264-7 à L. 1264-10 du code des transports et est précisée et complétée par le règlement intérieur de l’Autorité de régulation des transports.
Elle vise à contraindre certains opérateurs (en particulier les gestionnaires d’infrastructures ferroviaires, les exploitants d’installations de service, les entreprises ferroviaires, les exploitants d’aérodromes relevant de la compétence de l’Autorité, la Régie autonome des transports parisiens, les exploitants d’aménagements de transport routier, les sociétés concessionnaires d’autoroute ou les fournisseurs d’un service numérique multimodal) à se mettre en conformité avec certaines obligations légales ou réglementaires énoncées à l’article L. 1264-7 du code des transports.
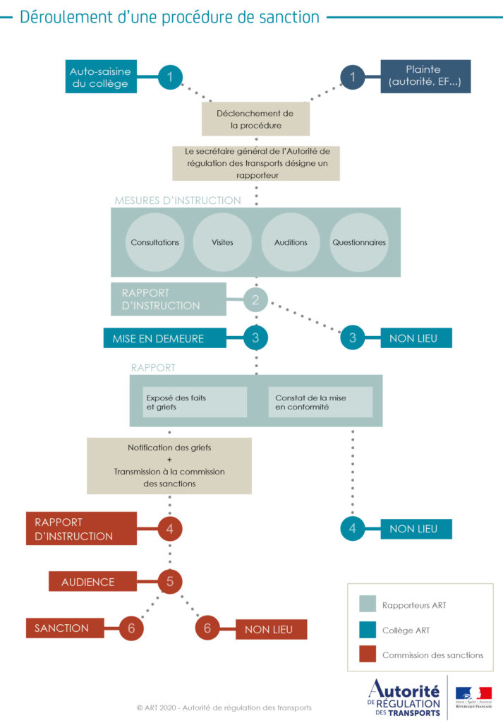
Le déroulement de la procédure se caractérise par une séparation entre les fonctions de poursuite et d’instruction, exercées par le collège, et la fonction de sanction des manquements, assurée par la Commission des sanctions.
La poursuite et l’instruction
L’Autorité peut, soit d’office, soit sur la base d’une plainte de personnes qualifiées (autorité administrative, organisation professionnelle, gestionnaire d’infrastructure, entreprise ferroviaire ou toute autre entité concernée), procéder à la recherche et à la constatation de manquements.
Le directeur des affaires juridiques désigne alors un ou plusieurs rapporteurs en charge de l’instruction. Cette phase de la procédure est inquisitoire, secrète, et non contradictoire.
Si, au vu de l’instruction, le collège de l’Autorité constate un manquement, il met en demeure l’entité concernée de se conformer aux obligations lui incombant dans un délai qu’il détermine. Cette décision peut être rendue publique.
Si l’entité se conforme à la mise en demeure dans le délai imparti, le collège constate, par une décision motivée, qu’il n’y a pas lieu de poursuivre la procédure. En revanche, si la personne poursuivie ne s’est pas conformée à la décision de mise en demeure, le collège peut décider l’ouverture d’une procédure de sanction. Il notifie alors les griefs à l’entité poursuivie et saisit la Commission des sanctions.
La sanction
Le prononcé d’une éventuelle sanction relève de la compétence de la Commission des sanctions. L’existence de cette Commission, organiquement distincte du collège de l’Autorité, garantit le respect du principe constitutionnel d’indépendance et d’impartialité auquel l’Autorité est soumise dans l’exercice de son pouvoir de sanction.
La Commission des sanctions de l’Autorité de régulation des transports est composée d’un membre du Conseil d’État, d’un conseiller à la Cour de cassation et d’un magistrat de la Cour des comptes, nommés pour une durée de six ans non renouvelable. Les fonctions de membre de la Commission des sanctions sont incompatibles avec celles de membre du collège de l’Autorité.
Au terme d’une procédure contradictoire dont les modalités sont précisées dans son règlement intérieur, la Commission des sanctions peut prononcer, en fonction de la nature et de la gravité du manquement :
- une interdiction temporaire d’accès à tout ou partie du réseau ferroviaire pour une durée n’excédant pas un an ;
- une sanction pécuniaire pouvant aller jusqu’à 3% du chiffre d’affaires hors taxes du dernier exercice clos réalisé en France. Ce montant peut être porté à 5% en cas de récidive.
- une interdiction temporaire d’accès à tout ou partie des données numériques de mobilité mises à disposition par le point d’accès national mentionné à l’article 3 du règlement délégué (UE) 2017/1926 de la Commission du 31 mai 2017 complétant la directive 2010/40/UE du Parlement européen et du Conseil en ce qui concerne la mise à disposition, dans l’ensemble de l’Union, de services d’informations sur les déplacements multimodaux, pour une durée n’excédant pas un an.
- Les décisions de la Commission des sanctions peuvent faire l’objet d’un recours de pleine juridiction devant le Conseil d’État par les personnes sanctionnées ou par le président de l’Autorité de régulation des transports, après accord du collège. Le recours contre des sanctions pécuniaires a un caractère suspensif.
